Jako jedno ze základních vybavení každého bastlíře je regulovatelný laboratorní zdroj. Schémat je na internetu mnoho, ale každý má svoje pro a proti. Některé jsou jednoduché, ale nemají regulaci proudu, některé mají vše potřebné, ale jsou obtížné na výrobu. Tento regulovatelný zdroj má od všeho něco a dá se považovat za „laboratorní 0-30V 0-3A“. Zdroj má pár vylepšení, které ho odlišují od všech ostatních.
Většina zdrojů lze regulovat od 1,5 V a více. Tento zdroj lze regulovat přímo od nuly. Aby to bylo možné, je k napájení stabilizátoru využité záporné referenční napětí (cca -6V), které je odebíráno ze stabilizátoru tvořeného zenerovou diodou DZ1 a LED diodou D7, ta je zároveň použita jako indikace zapnutého zdroje. LED dioda D9 slouží jako indikace proudového omezení.
Aby referenční stabilizátor spolu s hlavním usměrňovače pracovali správně, je potřeba aby se z hlavního usměrňovače odebíral alespoň stejný proud jako z toho pomocného, jinak by se na kondenzátoru C1 zvyšovalo napětí naprázdno a mohl by se zdroj poškodit. Vyšší odběr proudu z hlavního usměrňovače je zaručen pomocí rezistorů R1 a R2.
Zdroj je uzpůsoben pro napájení střídavým napětím ze síťového transformátoru 230/24V. Pro správnou funkci a tvrdost zdroje by měl být užit transformátor o výkonu 100W. Sekundár transformátoru připojíme na svorkovnici K1. Výstupní napětí odebíráme ze svorkovnice K2.
Stabilizátor IO1 je nutné umístit na dostatečně dimenzovaný chladič. Potenciometr R5 slouží k regulaci výstupního proudu. Potenciometr R12 slouží k hrubému nastavení výstupního napětí a R13 k jemnému nastavení.
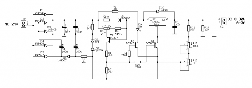
Schéma zapojení:
Tento zdroj jsem již postavil v roce 2015 a do dnešního dne je pravidelně využíván. V plastové krabici mám zapracované 2 tyto zdroje, každý funguje samostatně, nebo je lze propojit a získat tak zdroj symetrického napájení.
Jako další užitečný typ je použití transformátoru s odbočkou. Do konstrukce laboratorního zdroje jsem využil 24V transformátor s vyvedeným středem, jinak řečeno 12-0-12V. Pomocí přepínače přepínám na vstup zdroje buď 12V nebo 24V střídavých. Užitečné je to ve chvíli kdy potřebuji napětí ve spodní polovině rozsahu a nemusím tak v teplo převádět takový ztrátový výkon. Příklad: Zdroj mám nastaven na 5V a odebírám 1,5A, příkon tedy 7,5W. Napětí po usměrnění je 32,4V, se stejným protékajícím proudem je příkon 48,6W. Rozdíl obou příkonu musím proměnit ve ztrátové teplo na chladiči, tedy 41,1W. V případě použití 12V střídavých na vstupu bude po usměrnění 15,5V, příkon tedy 23,3W, rozdíl v tomto případě činí 15,8W což je více než 2x méně než v předchozím případě.
Osazovací plán:
Deska plošných spojů – vrchní vrstva (top):
Deska plošných spojů – spodní vrstva (bottom):
Osazovací plán i DPS jsou v 600 dpi (jak vytisknout DPS naleznete v článku Jak vytisknout DPS). Skutečná velikost DPS je 86,3 x 46,7 mm.
Seznam součástek:
| C1 | 4700uF/35V ele. |
| C2, C5 | 100nF ker. |
| C3, C4 | 100uF/35V ele. |
| D1-D4, D8 | 1N5408 |
| D5, D6, D10 | 1N4007 |
| D7 | 5mm zelená LED |
| D9 | 5mm červená LED |
| DZ1 | 3,9V zenerova |
| R1, R2, R7, R11 | 2k7 |
| R3 | 0R27/5W |
| R4 | 680R |
| R5 | 1k potenciometr lineární |
| R6, R9 | 30k |
| R8, R10 | 220R |
| R12 | 100k potenciometr lineání |
| R13 | 5k potenciometr lineání |
| R14 | 1k2 |
| T1 | BC327 |
| T2, T3 | BC547 |
| IO1 | LM350 |
| K1, K2 | svorkovnice do DPS, 2 kontakty, RM 5mm |
Objednávka:
Objednávku lze provézt pomocí emailu, více naleznete v záložce Kontakt. Veškeré ceny jsou uvedené včetně DPH.
| Deska plošných spojů (viz obrázek) | 108 Kč |





podrías sustituir por el LM338K que da una salida de 5Amp o dos en puente lo que tendrías 10Amp
Super nápad, měl bych dotaz, jde tento zdroj posílit výkonovými tramzistory typu KD503 potřebuji 30A ?
Dobrý den, zdroj lze samozřejmě posílit tranzistory. V tom případě stačí osadit jako budič LM317. Je nutné i spočítat správnou hodnotu snímacího rezistoru R3. Pro tak velký výkon není lineární zdroj příliš vhodný, je nutné dimenzovat i chlazení, které bude ztrátové teplo odvádět. Lepší cesta je zvolit spínaný zdroj.
Dobrý den.
Vyrobil jsem si tento zdroj,ale nepracuje jak má. Při rozsvícení žárovky na šest voltů a 15 w. Po spuštění přednastavené hodnoty 6v to spadne na 0.2v a na ampérmetru se mi zobrazilo 0.88 a. Plošný spoj jsem několikrát kontroloval, ale nic js m nenašel. Necítí kde by mohla být chyba?
Dekuji za odpověď
Wüst
Dobrý den, zkuste připojit zátěž s menším odběrem. Takto se to tváří, že nefunguje správně proudové omezení. Zkontrolujte součástky R3, R4, R5, T1, R6, R7. Proudovou pojistka zareaguje při T3 Ube >0,6V.
Dobrý,je tento obvod odolný voči skrate na vystupe?Či sa neodpali Lm 350.Slavo
Dobrý den, při zkratu na výstupu zareaguje nastavitelná proudová pojistka v obvodu zdroje, případně pak ochrana proti zkratu přímo v LM350.
S pozdravem, Adam – HobbyElektro.eu
Dobrý deň potreboval by som od vás zoznam(nazov) použitých súčiastok hlavne K1,K2 v programe Eagle, ak by ste boli ochotný tak by som vam bol velmi vďačný. ps. Potrebujem to do školy.
Dobrý den,
seznam veškerých součástek je vypsán na konci článku. K1 a K2 jsou šroubovací svorkovnice do DPS, rozteč vývodů 5mm, například zde: https://www.tme.eu/cz/details/dg300-5.0-2p12/svorkovnice-do-plosnych-spoju/degson-electronics/dg300-5-0-02p-12-00a-h/
Bohužel pracovní soubory veřejnosti neposkytujeme.
Dobrý den,
postavil jsem si zdroj podle Vašeho návodu. Na výstupu ale dostanu max. 26V, po usměrnění na filtračním kondenzátoru je 34,5V . Chtěl bych dosáhnout aby na výstupu bylo těch 30V, i když nejhorším případě by mi těch 26V by taky stačilo. Prosím o radu, kde by mohla být chyba. Jen potenciometr na nastavení proudového omezení je místo 5k – 4k7. To by ale nemělo mít vliv na výstupní napětí. Ještě prosím o přibližnou velikost chladiče, abych uchladil LM 350.
Těším se na odpověď.Karel
Dobrý den,
zaměňte rezistor R11 za hodnotu 2k7 místo 4k7, v aktuální verzi je již tato změna zapracována.
S pozdravem, Adam – HobbyElektro.eu
jemná a hrubá regulace napětí… Nebylo by jednodušší použít vysokootáčkový potenciometr, jako jsem to udělal já…Jeden potenciometr odpadne… Vysokootáčkový poták mi pěkně plynule reguluje napětí po 0,1V. Autora toto praděpodobně nenapadlo :-D…
Dobrý den,
samozřejmě víceotáčkový potenciometr použít lze, při montáži na panel se tato varianta i nabízí. Nicméně pro osazení víceotáčkového potenciometru na DPS není dostatečné místo, takových potenciometrů s vývody do DPS je na trhu málo a cena není taky tolik příznivá.
S pozdravem, Adam z HobbyElektro.eu
já je kupuju v číně, tam stojí pár korun. Hlavně ty, které se u nás koupit nedají, převážne náhradní díly v zařízení.
Mohli by ste mi poradiť akú hrúbku kontaktov ste používali pri robení DPS na boarde?
Dobrý den, silové cesty jsou navrženy šířkou 1,9mm, v jednom místě se cesta zužuje na 1,4mm, která je pro 3A dostatečně silná. Ostatní cesty jsou vedeny šířkou 1mm. Na plošném spoji je mínus napájení vedený jako polygon (rozlitá měděná vrstva).
S pozdravem, Adam z HobbyElektro.
Aká hrubá je tá medená vrstva? 0,5mm či stačí aj menej? Ďakujem za odpovede
Měděná vrstva je 35μm.
Čím může být způsobeno rozsvícení diody indikace proudové pojistky jen při omezení proudu na 0 a při nastavení proudu kousek nad minimum hned zhasne
Dobrý den,
pokud nastavíte omezení proudu na minimum, obvod reaguje na „režijní“ průtok proudu obvodu a omezuje výstupní napětí (svítí LED dioda – signalizuje omezení).
S pozdravem, Adam – HobbyElektro.eu
Dobrý den,
lze prosím LM350 (33V/3A) jednoduše vyměnit za LM338T (32V/5A)?
Děkuji. S pozdravem, Milan.
Dobrý den, v aktuálním zapojení není možné stabilizátor jednoduše vyměnit. Diody v usměrňovacím můstku a D8 jsou dimenzované pouze na 3A. Snímací rezistor pro proudovou pojistku je také počítaný na maximální proud 3A.
S pozdravem, Adam – HobbyElektro.eu
Dobrý den, chtěl bych se zeptat co se stane když místo potenciometru R5 1k dám potenciometr 5k. Bude to mít nějaký vliv na chod zařízení?
Předem děkuji za odpověď.
S pozdravem, David.
Dobrý den,
pokud použijete jinou hodnotu potenciometru R5, tak nebude správně fungovat nastavitelné proudové omezení.
S pozdravem, Adam – HobbyElektro.eu
ZDRAVÍM, MĚL JSEM ZÁJEM O KOUPI ,,DPS Laboratorní zdroj 0-30V 0-3A“, ALE BOHUŽEL NEMÁTE SKLADEM. MŮŽETE MI DÁT VĚDĚT, KDY BUDE NASKLADNĚN K PRODEJI. DĚKUJI PŘEDEM
Dobrý den,
plošné spoje jsou nyní naskladněné.
S pozdravem, Adam – HobbyElektro.eu
Zdravím,
pokud bych použil transformátor s napětím AC 28V/3A, je nutná korekce součástek, po usměrnění je na elytech 35V DC….
Děkuji